最新消息
全部消息
活動快報
榮譽事蹟
計畫申請
行政消息
研習課程
校外訊息
各單位消息
關於總中心
使命
組織架構
中心主管
關於我們
產學計畫方案
產學計畫方案
申請產學合作專區
申請產學合作專區
永續發展SDGs
產學企畫組
產學企畫組簡介
人員執掌
申請產學合作計畫
教師研發能量專區
智財技轉組
智財技轉組簡介
人員執掌
技術移轉申請
專利授權區
專利提案申請
創新育成中心
行政組
行政組簡介
人員執掌
產學及技術移轉相關辦法
各式文件下載
校園保護智慧財產專區
合約審閱申請系統
校園保護智財專區
最新消息
校園智財權宣導
校園授權軟體
相關網站
相關規範
管理單位諮詢窗口
聯合研發中心
設置要點
校級聯合研發中心
國立清華大學首頁
網站導覽
搜尋
國立清華大學首頁
網站導覽
最新消息
關於總中心
產學計畫方案
申請產學合作專區
產學企畫組
智財技轉組
創新育成中心
行政組
校園保護智財專區
聯合研發中心
行政消息
國立清華大學國際產學營運總中心
>
最新消息
>
行政消息
> 【重要公告】本校產學合作研究成果智慧財產權歸屬政策調整
選單
全部消息
本中心各單位
活動快報
榮譽事蹟
計畫申請
行政消息
研習課程
校外訊息
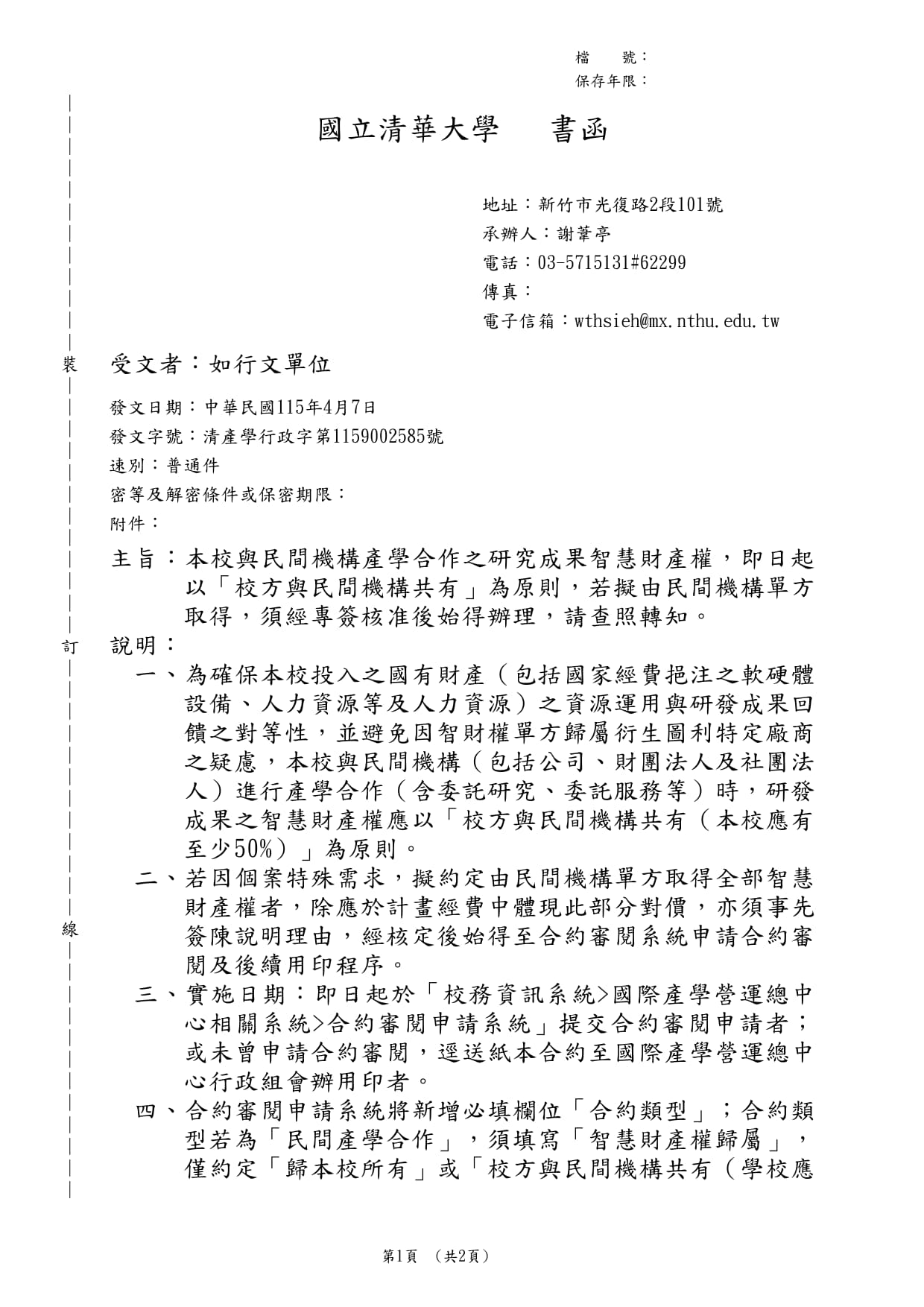
【重要公告】本校產學合作研究成果智慧財產權歸屬政策調整
本校與民間機構產學合作之研究成果智慧財產權,即日起以「校方與民間機構共有」為原則,若擬由民間機構單方取得,須經專簽核准後始得申請合約審閱。詳細請見清產學行政字第1159002585號。
清產學行政字第1159002585號.pdf
« Back